Polución ambiental y aterosclerosis
- Dra. Jennifer Picón
- agosto 20, 2025
- Consejo Líderes Emergentes, Consejo SIACPrevent
- 0 Comments
Abstract: esta revisión resume la evidencia más reciente y propone una visión integrada sobre el impacto de la polución ambiental en la aterosclerosis, resaltando su relevancia para la práctica clínica y la salud pública en América Latina
Lejos de ser un problema exclusivo de países industrializados, la contaminación del aire afecta de manera significativa a América Latina y el Caribe. La Organización Mundial de la Salud (OMS) estima que 4,2 millones de muertes prematuras al año están relacionadas con la exposición a contaminantes atmosféricos, especialmente las partículas finas, materia particulada (PM 2,5), y cerca de dos tercios de ellas son atribuibles a enfermedades cardiovasculares, principalmente cardiopatía isquémica y accidente cerebrovascular, como lo menciona el estudio Global Burden of Disease publicado en el 2021, que atribuye a la polución ambiental más de 3 millones de muertes cardiovasculares anuales en todo el mundo, con un impacto particularmente alto en regiones de ingresos medios y bajos. En Latinoamérica, un metaanálisis reciente (Gouveia et al., 2024) que incluyó datos de 337 ciudades mostró que un incremento de 10 µg/m³ en PM 2,5 se asocia con un aumento del 1,3% en la mortalidad cardiovascular diaria. Aunque el porcentaje parezca pequeño, su magnitud a nivel poblacional implica miles de muertes adicionales cada año. (2)(3)(4)
La aterosclerosis, enfermedad crónica inflamatoria de la pared arterial, constituye la vía final común de gran parte de las enfermedades cardiovasculares. Su relación con la polución ambiental no es nueva, pero la evidencia de los últimos años ha permitido establecer un vínculo más sólido, no solo en términos epidemiológicos, sino también fisiopatológicos. Hoy sabemos que la exposición crónica a partículas contaminantes acelera el proceso aterogénico, incrementa la rigidez arterial y aumenta la vulnerabilidad de las placas, favoreciendo eventos agudos.
Los contaminantes más estudiados en relación con la aterosclerosis incluyen, Fig 1:
- Material particulado (PM2,5 y PM10): Fracciones finas que penetran profundamente en el árbol respiratorio y alcanzan la circulación sistémica. Estudios longitudinales, como el Multi-Ethnic Study of Atherosclerosis (MESA), han documentado que la exposición prolongada a PM2,5 se asocia con mayor progresión del grosor íntima-media carotídeo y aumento de calcificación coronaria, marcadores subclínicos de aterosclerosis. (5)
- Óxidos de nitrógeno (NO₂, NOₓ): Marcadores de emisiones vehiculares con potente capacidad proinflamatoria.
- Ozono (O₃): Asociado a exacerbaciones respiratorias y efectos cardiovasculares indirectos.
- Dióxido de azufre (SO₂) y monóxido de carbono (CO): Menos estudiados en aterosclerosis, pero con impacto agudo en eventos cardiovasculares.
Fig 1. Composición y clasificación de la contaminación del aire y del material particulado. Parte superior: La contaminación del aire tiene múltiples orígenes y puede dividirse en gases, partículas sólidas y compuestos líquidos volátiles; el material particulado incluye una variedad de tamaños y composiciones químicas. Parte inferior: Se presenta un resumen de los procesos fisiopatológicos que relacionan la inhalación de contaminantes atmosféricos con el compromiso de la función cardiovascular, contribuyendo al aumento de la morbilidad y mortalidad. Elaborado por: autor
Mecanismos fisiopatológicos
El vínculo entre polución ambiental y aterosclerosis es biológicamente plausible y multifactorial. Los mecanismos más relevantes incluyen: el estrés oxidativo ya que las partículas finas inducen la generación de especies reactivas de oxígeno (ROS) tanto en el pulmón como en la circulación sistémica, produciendo daño directo al endotelio y oxidación de lipoproteínas de baja densidad (LDL), un paso clave en la aterogénesis; en consecuencia produciendo inflamación sistémica ya que la exposición a contaminantes activa receptores de reconocimiento de patrones (TLR, NLRP3) en macrófagos y células endoteliales, liberando citocinas proinflamatorias como IL-6, TNF-α y proteína C reactiva, que favorecen la proliferación de células musculares lisas y el depósito de matriz extracelular. La reducción de la biodisponibilidad de óxido nítrico (NO) provocara disfunción endotelial alterando la vasodilatación dependiente del endotelio, favoreciendo la vasoconstricción y la adhesión leucocitaria. Así como también existirá la activación del sistema nervioso simpático por estímulos contaminantes generando taquicardia, aumento de presión arterial y cambios hemodinámicos que incrementan el estrés sobre la pared arterial. Como consecuencia, la polución incrementa la agregación plaquetaria y la concentración de fibrinógeno, facilitando la formación de trombos sobre placas vulnerables. (6)(7)
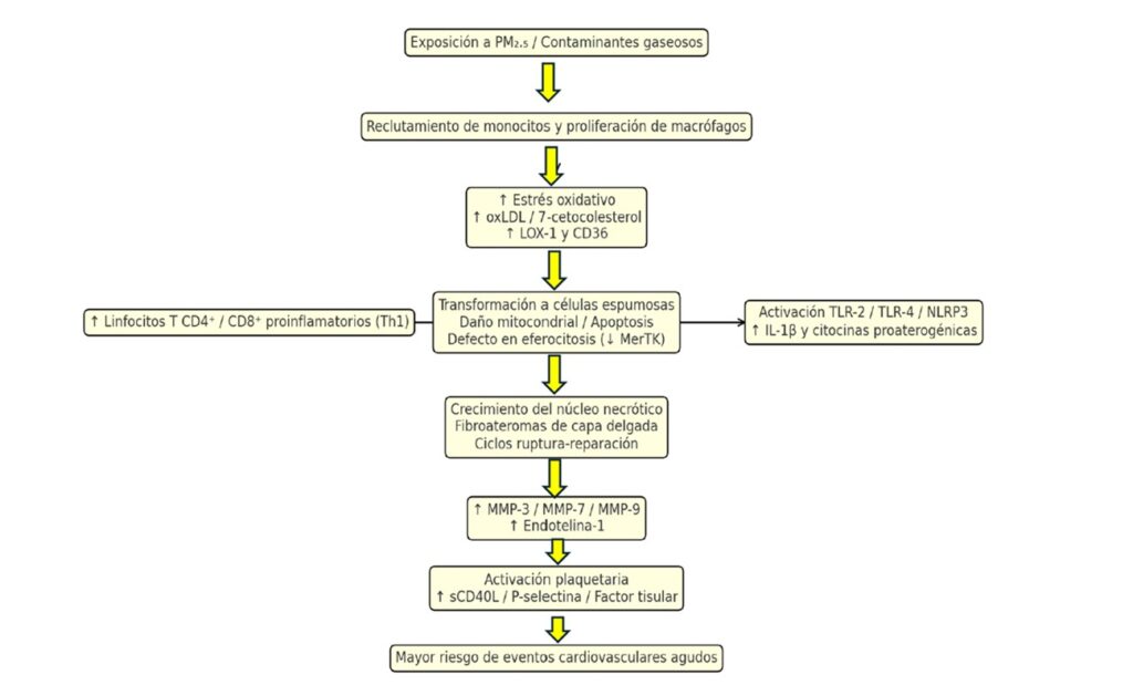
La evidencia experimental indica que la mayoría de los macrófagos presentes en lesiones ateroscleróticas derivan de monocitos circulantes originados en la médula ósea, aunque también pueden proceder de células musculares lisas vasculares o macrófagos arteriales residentes de origen embrionario. Una vez infiltrados, los macrófagos pueden proliferar localmente y perpetuar la inflamación intraplaca. La exposición a material particulado (PM), especialmente PM2,5 y emisiones de diésel, incrementa la infiltración monocito/macrófago, la acumulación de lípidos oxidados (oxLDL) y el estrés oxidativo, mediado en parte por la sobreexpresión del receptor LOX-1 y el scavenger CD36. Estos cambios favorecen la transformación en células espumosas y el depósito de 7-cetocolesterol, sin requerir alteraciones marcadas del perfil lipídico plasmático.
El PM también promueve disfunción mitocondrial y apoptosis de macrófagos, así como eferocitosis deficiente por inhibición de MerTK, lo que acelera la formación de núcleos necróticos y la vulnerabilidad de la placa. En paralelo, la exposición a PM2,5 incrementa la activación de linfocitos T CD4⁺ y CD8⁺ con fenotipo Th1 proinflamatorio, contribuyendo al microambiente aterogénico. A nivel molecular, PM10 y PM2,5 activan TLR-2/TLR-4 y el inflamasoma NLRP3, promoviendo liberación de citocinas como IL-1β, clave en la progresión de la aterosclerosis.
En fases avanzadas, la contaminación favorece la formación de fibroateromas de capa delgada y núcleos lipídicos/necrosados, así como patrones histológicos compatibles con rupturas y reparaciones repetidas. Se observa aumento en la expresión de metaloproteinasas (MMP-3, MMP-7, MMP-9) y endotelin-1, incluso en ausencia de partículas sólidas, lo que indica que componentes gaseosos también participan en la remodelación vascular. En humanos, la exposición a PM₂.₅ se asocia con activación plaquetaria y aumento de factores trombogénicos (sCD40L, P-selectina soluble, factor tisular), potenciando el riesgo de trombosis.
En conjunto, la contaminación por PM y gases asociados actúa en múltiples niveles de la fisiopatología aterosclerótica: reclutamiento y activación inmunitaria, estrés oxidativo, apoptosis y defectos en la resolución inflamatoria, degradación de la matriz fibrosa y activación trombótica. Estos mecanismos favorecen la inestabilidad y complicación de la placa, aumentando la probabilidad de eventos cardiovasculares mayores. (Figura 2)
Fig. 2 Rutas inflamatorias, inmunológicas y trombóticas involucradas desde la exposición a PM2,5 hasta los eventos cardiovasculares. Elaborado por autor
Metabolismo lipídico y contaminación ambiental
Las lipoproteínas que contienen apolipoproteína B, como la LDL, son fundamentales en la génesis de la placa aterosclerótica y constituyen un marcador robusto de riesgo cardiovascular. Las LDL plasmáticas elevadas atraviesan el endotelio y se depositan en la íntima arterial, iniciando el engrosamiento de la pared vascular. En contraposición, el colesterol asociado a lipoproteína de alta densidad (HDL) ejerce un efecto protector mediante el transporte inverso de colesterol desde la placa hacia el hígado, además de acciones antiinflamatorias, como la inhibición de la activación endotelial y la modulación negativa del inflamasoma en macrófagos. No obstante, la exposición a contaminación ambiental deteriora la funcionalidad del HDL, favoreciendo su oxidación y reduciendo los niveles circulantes de apolipoproteína AI. Esta última, junto con el HDL, facilita la movilización del colesterol excedente desde los macrófagos a través de la vía ABCA1, proceso clave para limitar la progresión de la aterosclerosis.
En conjunto, la contaminación ambiental actúa de forma integral sobre la cascada aterosclerótica: reclutamiento y activación inmune, estrés oxidativo, disfunción lipídica, apoptosis, degradación de la matriz fibrosa y activación trombótica, favoreciendo la inestabilidad y el riesgo de eventos cardiovasculares mayores.
Fig. 3. Contaminación aérea e inflamación vascular: vinculo proaterogénico. Elaborado por autor
Implicaciones clínicas y epidemiológicas
La exposición a material particulado fino (PM2,5) no solo contribuye al inicio y progresión de la aterosclerosis, sino que también influye de manera decisiva en el pronóstico de pacientes con enfermedad cardiovascular establecida. En personas con cardiopatía isquémica previa, niveles elevados de PM2,5 se asocian con un mayor riesgo de infarto recurrente, descompensación de insuficiencia cardíaca y muerte súbita. En la población sin manifestaciones clínicas, la polución se vincula con aterosclerosis subclínica evidenciada por elevación de biomarcadores de rigidez arterial, como la velocidad de onda de pulso carotídeo–femoral y el índice de aumentación, hallazgos que persisten tras ajustar por factores de riesgo tradicionales.
Ciertos grupos muestran mayor vulnerabilidad a estos efectos: adultos mayores, personas con diabetes, hipertensión, enfermedad renal crónica y población socioeconómicamente desfavorecida, en quienes la exposición acumulativa y las barreras para adoptar medidas de protección potencian el riesgo cardiovascular.
Las estrategias de mitigación deben implementarse tanto a nivel individual como comunitario. En el ámbito personal, se recomienda evitar actividad física intensa al aire libre durante episodios de alta polución, utilizar mascarillas con filtrado certificado (N95) en entornos contaminados y, cuando sea factible, emplear sistemas de filtrado de aire en interiores. En el plano de políticas públicas, es prioritaria la instalación de redes de monitoreo ambiental con acceso abierto a la ciudadanía, el fortalecimiento de la regulación sobre emisiones vehiculares e industriales y la promoción de transporte público limpio junto con la reducción del uso de combustibles fósiles.
La comunidad médica desempeña un rol esencial al educar a pacientes y familias sobre riesgos y medidas preventivas, participar activamente en campañas de salud pública e incorporar la evaluación de exposición ambiental en la historia clínica.
En cuanto a perspectivas futuras, destacan la exploración de biomarcadores proteómicos y metabolómicos para identificar daño vascular precoz asociado a polución, el uso de sensores portátiles para correlacionar exposición individual y parámetros cardiovasculares, y el desarrollo de estudios prospectivos en Latinoamérica que integren simultáneamente mediciones de calidad del aire, rigidez arterial y eventos clínicos.
Conclusiones
La contaminación ambiental se ha consolidado como uno de los determinantes más relevantes y silenciosos de la salud cardiovascular en nuestra región. Su capacidad para acelerar la aterosclerosis, desde las primeras alteraciones endoteliales hasta eventos clínicos mayores; la posiciona al nivel, o incluso por encima, de factores clásicos como el tabaquismo en términos de pérdida de esperanza de vida. En América Latina, donde la gran mayoría de la población urbana respira concentraciones de PM2,5 por encima de lo recomendado, este riesgo es masivo, constante y transversal a todas las edades.
La evidencia es inequívoca: la polución impacta el perfil lipídico, incrementa la inflamación vascular, deteriora la función endotelial y precipita una amplia gama de enfermedades cardiovasculares, desde cardiopatía isquémica hasta accidente cerebrovascular y arritmias. Ante un factor de riesgo omnipresente y prácticamente inevitable a nivel individual, la única respuesta efectiva debe ser colectiva, intersectorial y sostenida.
La comunidad médica, no sólo debe reconocer este vínculo, sino asumir un rol protagónico en la educación, la incidencia en políticas públicas y la incorporación de la dimensión ambiental en la prevención cardiovascular. Ignorar este determinante es condenar a las futuras generaciones a heredar arterias envejecidas prematuramente y una carga de enfermedad prevenible.
El momento de actuar es ahora.
Bibliografía
- Air pollution and aterosclerosis, Seneviratne, Anusha N. et al. Atherosclerosis, Volume 406, 119240
- Gouveia N, et al. Ambient fine particulate matter and daily mortality in Latin America: a multicity time-series study. Environ Health Perspect. 2024;132(2):027002.
- World Health Organization. Ambient (outdoor) air quality and health. Fact sheet. 2024. Disponible en: https://www.who.int/news-room/fact-sheets/detail/ambient-(outdoor)-air-quality-and-health
- Murray CJL, et al. Global Burden of Disease 2021. Lancet. 2022;400(10364):123–150.
- Brook RD, et al. Air Pollution and Cardiovascular Disease: A Statement for Healthcare Professionals From the American Heart Association. Circulation. 2023;148:e347–e372.
- Torres A, et al. Air pollution, arterial stiffness, and subclinical atherosclerosis: Evidence from Latin America. J Am Heart Assoc. 2022;11:e026543.
- Chen H, et al. Association between long-term exposure to air pollution and increased arterial stiffness: a systematic review and meta-analysis. Environ Int. 2021;146:106252.
- Pope CA, et al. Fine-particulate air pollution and life expectancy in the United States. N Engl J Med. 2020;360:376–386.


